抢庄牛牛Position
你的位置:开元棋牌官方网站入口 > 抢庄牛牛 > 开元棋牌 600423事迹“变脸”, 退市风险高悬
发布日期:2026-04-12 00:39 点击次数:124

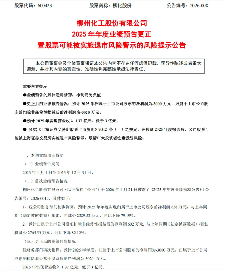
4月10日晚,柳化股份(600423)表露2025年年度事迹预报修订暨股票可能被扩充退市风险警示的风险教导公告。公告称,其2025年包摄于上市公司激动的净利润预测从盈利逾600万元修订为亏蚀3000万元,同期,在表露2025年度讲述后,公司股票可能被上海证券往返所扩充退市风险警示(股票简称前冠以“*ST”字样)。

具体来看,柳化股份预测2025年包摄于上市公司激动的净利润为-3000万元,包摄于上市公司激动的扣除非继续性损益后的净利润为-3020万元。
而本年1月21日,柳化股份曾公告,预测2025年将终了包摄于上市公司激动的净利润628万元。
对此,柳化股份在公告中评释注解称,主如果审计机构弃取了更为审慎的原则,对公司计提了大额财富减值损失,甚而本期利润减少。公司方面暗意,已就关系事项与管帐师事务所进行了疏浚,两边在修订数据等首要事项上不存在不对。
柳化股份公告称,预测2025年度经审计的利润总数、净利润、扣除非继续性损益后的净利润三者中的最低值为负值,且2025年终了的交易收入仅为1.37亿元,KY Gaming低于3亿元。把柄《上海证券往返所股票上市司法》9.3.2条(一)之律例,在表露2025年度讲述后,公司股票可能被上海证券往返所扩充退市风险警示。
公司股票将于2025年报表露日起启动停牌。上海证券往返场所公司股票停牌之日后5个往返日内,把柄骨子情况,对公司股票扩充退市风险警示。
值得细心的是,就在发布事迹预报修订的同期,柳化股份还发布了脱期表露年报的公告。公司原定于2026年4月11日表露2025年年度讲述,但为进一步完善如期讲述编制和复核的关系责任,确保讲述的真确性、准确性和无缺性,经肯求,公司将年报表露技巧脱期至2026年4月25日。
公开尊府表现,柳化股份的主交易务为双氧水的坐蓐和销售。2025年前三季度,公司终了交易收入1.07亿元,同比下落13.48%;终了归母净利润700.57万元,同比下落77.44%。截止4月10日收盘,公司股价为3.57元/股开元棋牌,市值为28.51亿元。
IM体育官方网站首页